BEN'S UNNECESSARILY COMPLICATED AMPLIFIER

UC6550_2

1May2016
This is my 3rd push-pull amplifier, this time using the beefy 6550 power tubes (KT88's). It is switchable between ultralinear mode and triode mode with varying degrees of feedback.

I built a 6.3V regulator with the intent of regulating all voltages but it produced a LOT of heat. IN reality, with a push-pull amplifier, it is not really necessary to use regulated DC voltage, so I used the 6.3VAC, and wired it carefully to avoid 60Hz hum. A humbucker was also added to make the amp dead quiet. The bias voltage and the +500V to the anodes of power tubes are not regulated, although using "capacitor multipliers", the ripple is reduced to millivolts. It is known that the 115VAC line voltage varies during the day. For example, if the line voltage goes up 5%, the unregulated filament voltage goes up 5% to 6.6V and the power tube anode voltage goes to 525V, significantly increasing the current through the tubes. At the same time, however, the unregulated bias voltage becomes more negative, biasing the power tubes colder, thus offsetting this effect somewhat.

The previous amp had messy logic circuitry for soft-start, clunky controls and more messy logic circuits for bias voltages and cathode currents, with an analog ammeter, and frankly, not very good circuit protection in the event of overcurrents, etc. This new amp employs a microcontroller to control every facet of startup, circuit protection, and automatic shutdown by monitoring all voltages, as well as power tube cathode currents, temperature, and, in future projects, input and output from a preamp. More on this later.

Below is the amp opened up to show the interior viewed from the bottom. There is a tremendous amount of wiring outside of the printed circuit boards. The wiring for the tubes themselves is underneath all this. Everything is pretty well marked, and working on the amp has proven to be not a problem.

Update: as of December 2018, Ben reports that the amp is still working well, including the computer and screen.

UC6550_2

14March2022. The amp went down recently after years of hard use. It seemed to be a power supply issue, so I started digging into it. The fuse was blown, so that was replaced, but on startup the transformer was loud - the core was clearly saturating. It was unclear exactly why. I pulled the circuit boards out and checked all the connections to the tube sockets. Sure enough, one of the grid leads was completely disconnected from the grid to one of the power tubes, and on another power tube, the tube socket was defective, so the grid only intermittently got the -50-60V it should have gotten. As a result, the tubes would periodically draw massive amounts of current. I replaced the defective tube socket, and reconnected the grid lead to the grid pin on the other socket. Several resistors had blackened as a result of the huge current spikes, so I tested and replaced components as needed.

Another issue was the crappy Chinese potentiometers I used to control the grid voltage. These were all replaced with American (expensive) potentiometers and should last a good long time.

Finally, the holes cut in the top plate of the amp chassis are really too small for the 6550 tubes, and the tubes were clearly damaged forcing them through the small holes. So, I decided to replace them with the thinner KT-90 tubes, which have the benefit of having a slightly smaller diameter, and so fit easily through the holes. They are also more powerful tubes and can be run at higher currents. Look on the "Less Complicated KT-90 Power Amp" page for the Power Stage calculations.

POWER STAGE

this description no longer applies to this amp. See the Power Stage description on the "Less Complicated KT-90 Power Amp" page.

The characteristic curves for a 6550/KT88, both Ultralinear and Triode mode, are shown below. The operating point will be at Va=500V and Ia = 60ma, for an idle dissipation of 30W, well under the maximum of 42W. The operating points are indicated by the red dots. Class A operation is shown by the blue line and corresponds to an Ra-a = 3.3K (1/2 of the transformer Ra-a of 6.6K.) Class A operation ends when Ia hits 120ma (2 X 60ma), because this means that Ia goes to zero when the sine wave goes maximally negative. Class AB operation is indicated by the purple line and ends when the grid voltage hits 0V (grid current begins to flow). The bias voltage, from the curves, is around -52V for ultralinear and -62V for triode.

6550_Ben_UL

TRIODE MODE

Ben_UL_6550curves

ULTRALINEAR MODE

POWER CALCULATIONS:
Class A1 operation (Ultralinear and Triode):    P = .5 * Ia2 * Ra-a = .5 * .062 * 6300 = 11.3W
Class AB operation (Triode):       P = [2*(500-170)/2]2 / Ra-a = 33W
Class AB operation (Ultralinear):   P = [2*(500-38)/2]2 / Ra-a = 65W

So the amp can theoretically produce 65W in ultralinear, 33W in triode. In actual measurements, there is no way this amp will make that much power before ridiculous distortion.

INPUT STAGE

For the purpose of calculations assume a max Vi = 1.4V RMS (2V peak). With feedback, the actual voltage Vgk at the grid of the first stage is found with the following expression:
FB (in dB) = 20log(Vi/Vgk).
FB=12dB: Vi=1.4 => Vgk = .35Vrms
FB=17dB: Vi=1.4 => Vgk = .20Vrms

From above curves (look at the red dot), the grid voltage required by the 6550 power tubes to get full power is about 53 Vp (37Vrms) for ultralinear, and about 61V (43Vrms) for triode mode. So the amplification required from the input stages leading to the power grids is:
FB=12: Ultralinear: A = 37/.35 = 106
             Triode:A = 43/.35 = 123.
FB=17: Ultralinear: A = 35/.2 = 175
             Triode:A = 43/.2 = 215.

So, the input stages will need to be capable of providing a gain of at least 215 to push the power tubes to full power with maximum feedback in place. This can be done with a simple grounded cathode stage, but I'll be using a constant current source (CCS) replacing Ra. 6SL7's will be used.

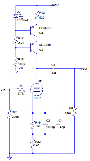
Below are the characteristic curves for a 6SL7. A pretty linear looking area is around Ia=2ma and Vgk (Ef in graph) = -2V. This is indicated by the red dot. Vk is established by setting the cathode resistor equal to 1 kohm (1kohm * 2ma = 2V)
The cathode resistor is divided into a 953ohm resistor and a 47 ohm resistor. The top of the 47ohm resistor is the injection point for feedback.

6SL7 6550BenDriverStage1

This is just a grounded cathode amplifier with Ra replaced by a CCS. The CCS is adapted (well, stolen) from Morgan Jones' "Valve Amplifiers." The voltage across R12 is determined by V across the LED (around 1.8V) + Vbe of the PNP transistor (around -.6). So the voltage across R12 is 1.2V. The LED compensates for any temperature variations of Vbe.

The operating is set at plate current = 2ma. The plate current is the current across R12. The voltage across R12 is always 1.2V so the current across R12 = 1.2/R12. Setting R12 = 600 ohms then gives a plate current of 2ma. Voila. The actual value turns out to be 620, and that is what is in the actual circuit.

This CCS blocks any AC current (since the current NEVER changes from 2 ma). This means that for AC, the anode resistor is infinity (actually about 30-40 Mohm).

The gain of a bypassed common cathode amplifier is
A = mu * Ra/(Ra+RL)

where Ra = anode resistor, RL = load resistor.

As Ra approaches infinity (possible with the CCS), A approaches mu. The mu of a 6SL7 is about 70, so the gain of this stage should be around 70. In reality it measures out around 60.

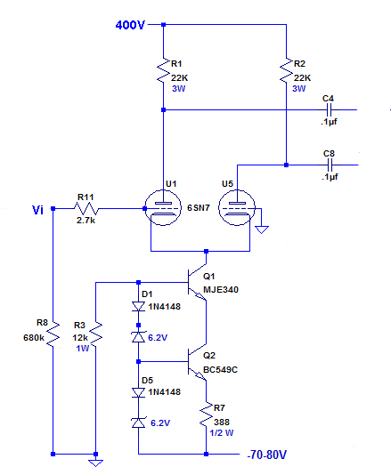
DIFFERENTIAL AMPLIFIER

A long-tailed splitter generates two waveforms, each 180o out of phase with the other. These are fed into the push-pull power stage.

6550Ben_LTP

The very linear 6SN7's will be used for this stage. Their characteristic curves are shown below. They are most linear with Ia > 6ma, according to what I read, and my own testing.

Each tube will have an anode current of 8ma, so the constant current sink in the tail is adjusted to 16ma. The constant current sink works as follows:
Voltage drop across D5=.7V, across D2=6.2V, across Vbe (Q2)=.7V, so by Kirchoff's Law:
.7 + 6.2 - V(R7) - .7 = 0.
So V across R7 is ALWAYS 6.2V. We can set the current by adjusting R7. R7 is set to 390 ohms, which gives I = 6.2/390 = 16ma, which means 8ma flows through each tube.

Now, Va = 400 - 8ma*22K = 224V.
This operating point is shown below as a red dot.

R1 and R2 are actually 23.5K (2 47K's in parallel), so they each drop 23.5*8=188V, which means voltage at each anode is 212V. Gain is about 7.5 or so making a total gain of the input stage greater than 400 (60 * 7.5), which is close to twice what is necessary.

6SN7Curves


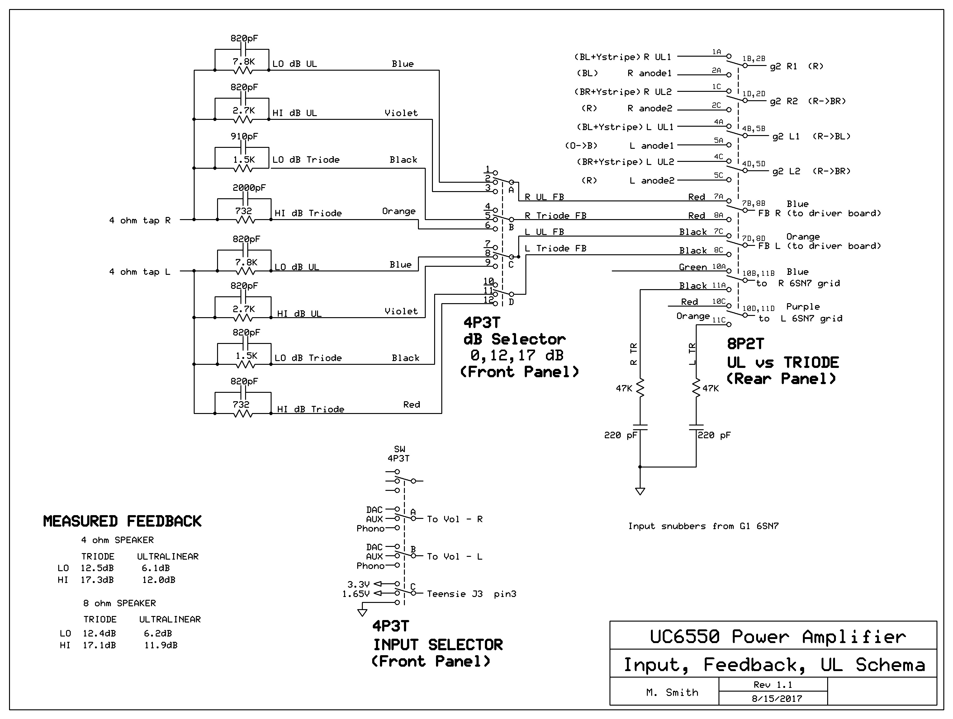
The PCB schematic for the drivers for both channels is shown below. Q5 and Q7 must be heatsinked. The feedback resistors with their capacitors are contained on a separate board and run through rotary switches to vary the amount of feedback..

Ben_drivers

The schema for feedback is shown below. A 3-position switch on the front panel controls the amount of global feedback (0,LO,HI) and a 2- position switch on the back switches between ultralinear and Triode mode. This is on the back because it can be dangerous for the health of the amp if this switch is turned with the amp on. Big warning label on the back. "LO" is 6dB for ultralinear mode and 12dB for triode. "HI" = 12dB for ultralinear mode and 17dB for triode. The values of the resistors were determined mathematically. I wrote an excel spreadsheet which does the calculations. The values of the capacitors were determined empirically as described below in the section on feedback compensation.

FeedbackScheme

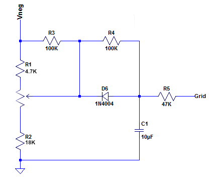
BIAS CIRCUTRY

BlencoeBias

The power tubes will require about -53Vdc applied to each grid in ultralinear mode and around -60Vdc in triode mode. The bias circuit for each tube is shown here. These will be point-to-point wired so no PCB is necessary.

The bias for each power tube will be controllable from the front panel of the chassis by 4 10K potentiometers, shown as U1 in the schematic.

The bias controls the anode current as well as the screen current. With the pot rotated fully counterclockwise, bias voltage will be about -66V, and fully clockwise, -45V.

Cathode current, an OK proxy for anode current is measured across the 1-ohm cathode resistor.

THE MICROCONTROLLER

Arduino3dex

After messing around for a long time with an Arduino Uno microcontroller and actually designing circuit boards to attach to the arduino board, I concluded that it took up too much space. Note that the final board(s) has 3 levels to handle the multiplexer and shift register that are required because the Uno doesn't have enough I/O ports.

The arduino Uno board is the green one on bottom. The two above were designed by me.

So after a lot of work and a little money, I abandoned the Arduino Uno and looked for a more compact microcontroller with a lot more I/O pins.

This little sucker is a teensy32 microcontroller. It has basically the full power of the Arduino Uno, but it has 21 digital I/O pins, 19 digital/analog pins, and 2 pins that are analog only. That is a total of 42 I/O pins! 22 of the pins are PWM. That is insane.

Absolutely no need for a multiplexer or shift register or any of the other cumbersome logic required by the Uno.

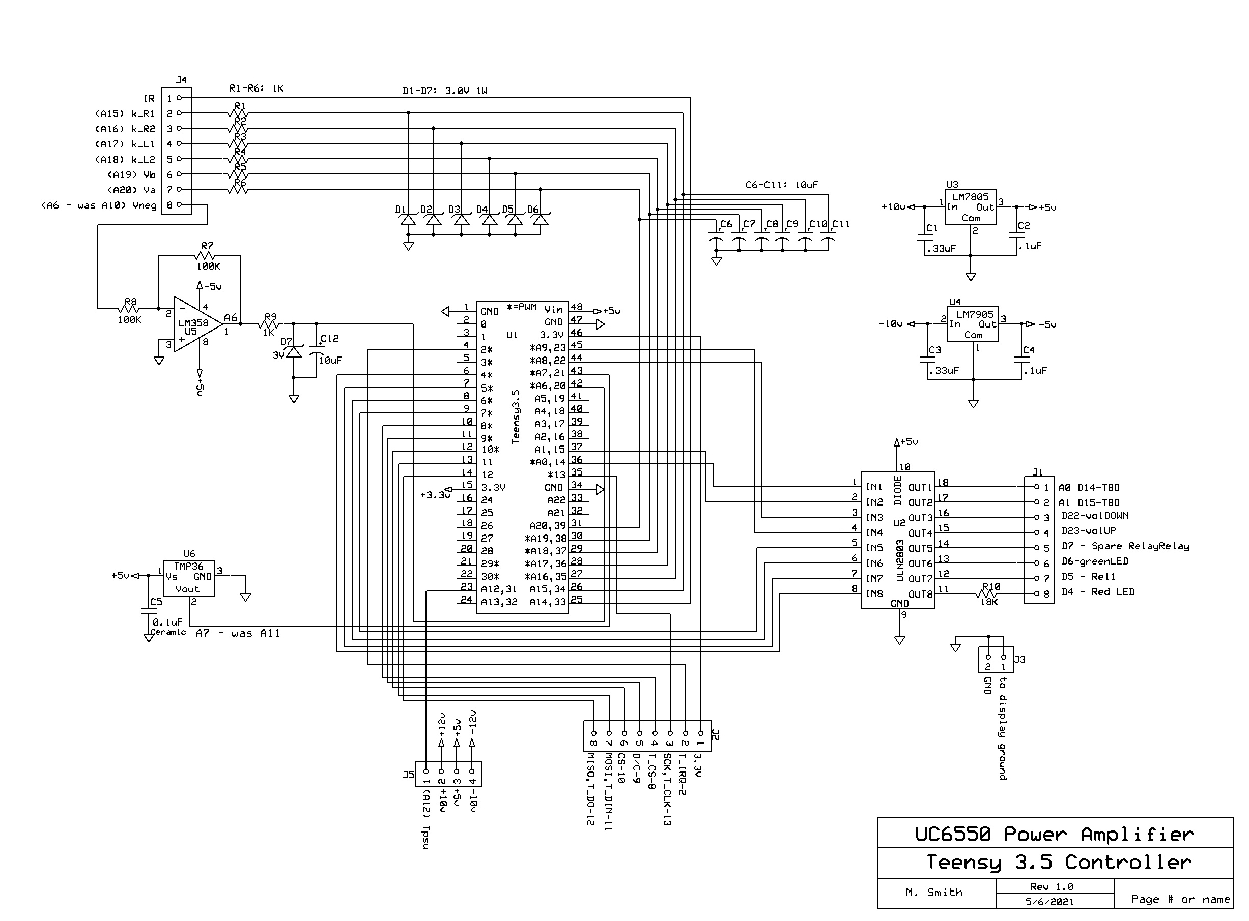
Update May2021. The amp was acting up, mainly due to the crappy plastic power connectors used to connect the power supply to the amp. In the process of upgrading those, I guess I fried the Teensy 3.2 microcontroller. Unfortunately, the way it is designed, it cannot be plugged into an IC socket, but must be soldered directly to the board. So, the whole board needs to be replaced.

So, I designed a new board around the Teensy 3.5, which is bigger than the 3.2, but it has plenty of pins on its top side so I don't need to use any of the pins on the bottom, so I can plug it into a 48-pin IC socket, and just pop it out and replace it if I ever fry it again.

The new design is shown below. There is only one dual op-amp. All the analog inputs are voltage protected by a 3.3V zener, which will not allow the input to the Teensy to exceed 3.3V

Below is the design of the PCB to be sent for fabrication

UC6550_PCB Ben_VoltageDividers

Some of the inputs from the amp are 400-500V. I really don't want these voltages coming on to my delicate little teensy3.5 board, so the little circuits to the left reduce these voltages to appropriate levels for inputting into the op amps that will input into the teensy.

Output impedances of these little dividers are around 1K which is perfectly fine for inputting into teensy.

Corrections will be made in the Arduino program.

POWER SUPPLY

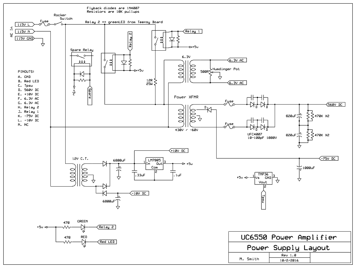
The power supply consists of the transformers and rectification sitting in its own chassis plus a voltage regulator and smoothing circuitry sitting in the amplifier chassis. The power supply chassis is connected to the amplifer chassis by a 12-conductor power cable. Below is the schematic for the circuitry in the power supply chassis.

PSU

After rectification, 560V and -100V are sent to the amplifier chassis to be conditioned further. A 12V supply is also sent, as well as the 6.3V AC for the tube heaters.

A note about the relays. These are controlled by the Teensy 3.2 microcontroller in the amplifier chassis, and are used to provide a slow start for the big transformer.

When the transformer is powered on and rectified, huge currents flow into the capacitors until they are charged. This can actually cause the house lights to dim. To mitigate this somewhat, Relay 1 is energized first, which means the current going into the transformer is limited by the 25W 12 ohm resistor. After a period of milliseconds (I haven't decided exactly how much yet), relay 1 shuts off and relay 2 is energized which allow full current to flow into the transformer. Red and Green LED's show the progress of this startup.

COMPENSATION NETWORK

Below are the square responses of the UC6550 with feedback in both triode and ultralinear modes. There is significant ringing in all modes except ultralinear with 6dB. This means that the amplifier could be unstable at high frequencies without compensation networks put in. All compensation networks are designed to attenuate gain at high frequencies.

R_TR_12dB_UNCOMP R_TR_17dB_UNCOMP R_UL_6dB_UNCOMP R_UL_12dB_UNCOMP

Below is the entire amp with the compensation networks circled. The method I used was taken from a great article by Tim E. Smith on angelfire.com entitled "Empirical implementation of global negative feedback."

The first compensation network is at the output transformer. The technique is taken from Radiotron Designer's Handbook, 4th edition from the 50's. It recommended a resistor value equal to the Ra-a of the transformer. So 6.8K was close enough. C = 1/(100000*Ra-a) = 1.5nF.

The next snubber is at the input to the differential amplifier. The values for R and C are derived entirely empirically. I adjusted a 100K potentiometer and a variable capacitor to eliminate the ringing with the least amount of high frequency attenuation. It turns out that in the ultralinear setting, no input snubber was really necessary. The optimum values that seemed to work with the triode setting at both low and high feedback settings were R=10K and C=220pF.

Finally, a capacitor is placed across the feedback resistor itself. Remember that the feedback resistor shown is actually 4 resistors, selectable by the mode switches as shown above on the "Input, Feedback, UL Schema" diagram. The capacitor for each resistor is adjusted until the desired effect is achieved. The idea here is to reduce the reactance of the feedback network at high frequencies, thereby increasing the feedback and reducing gain.

CompNetworks

The results of the adjustments are shown below. These are for triode mode with 17dB of feedback. I will only show the right channel, because the left channel is essentially identical. A very nice square wave is seen with the 1kHz square wave input. No ringing or raggedness. At 3kHz it's not quite as crisp, indicating that there is some high-frequency rolloff. At 10kHz, there is some definite rounding on the leading edge. Only a very small percentage of people can hear 10kHz anyway, and definitely nobody of my advanced age. I happen to hate the harsh sound of some amplifiers, and I think that the compensation networks as designed give a very slight treble reduction which I find desirable. So far, nobody has said that there seems to be something missing at the high frequencies in my amps.

TR_17dB_1kHz TR_17dB_3kHz TR_17dB_10kHz

DISTORTION MEASUREMENTS

The FFT's (fast fourier transforms) are shown below for both triode and ultralinear settings at 0,LO,HI feedback settings and for low and high power (just before clipping.)

TRIODE - At this setting, 25-30W of power are possible before clipping. At the 17dB setting, 30W are possible with THD of around .4%, a surprising amount of that being 2nd order harmonic, which is not unpleasant. The dominant harmonic is 3rd harmonic, which is expected with a push-pull arrangement, which eliminates most even order harmonics.

ULTRALINEAR - as expected, more power is available before clipping. With all feedback, 45-50W are achievable. Listening tests are necessary to determine the setting one likes best. Maybe if I get a concensus, I'll design an amp that is not Unnecessarily Complex, like this one.

TRIODE 5W 0dB Feedback

TR_5W_0dB

TRIODE 5W 12dB Feedback

TR_5W_12dB

TRIODE 5W 17dB Feedback

TR_5W_17dB

TRIODE 10W 0dB Feedback

TR_10W_0dB

TRIODE 10W 12dB Feedback

TR_10W_12dB

TRIODE 10W 17dB Feedback

TR_10W_17dB

TRIODE 25W 0dB Feedback

TR_25W_0dB

TRIODE 25W 012dB Feedback

TR_25W_12dB

TRIODE 30W 17dB Feedback

TR_30W_17dB

ULTRALINEAR 5W 0dB Feedback

UL_5W_0dB

ULTRALINEAR 5W 12dB Feedback

UL_5W_6dB

ULTRALINEAR 5W 17dB Feedback

UL_5W_12dB

ULTRALINEAR 10W 0dB Feedback

UL_10W_0dB

ULTRALINEAR 10W 6dB Feedback

UL_10W_6dB

ULTRALINEAR 10W 12dB Feedback

UL_10W_12dB

ULTRALINEAR 44W 0dB Feedback

UL_44W_0dB

ULTRALINEAR 44W 6dB Feedback

UL_44W_6dB

ULTRALINEAR 50W 12dB Feedback

UL_50W_12dB